Instance Verification Kit (IVK)
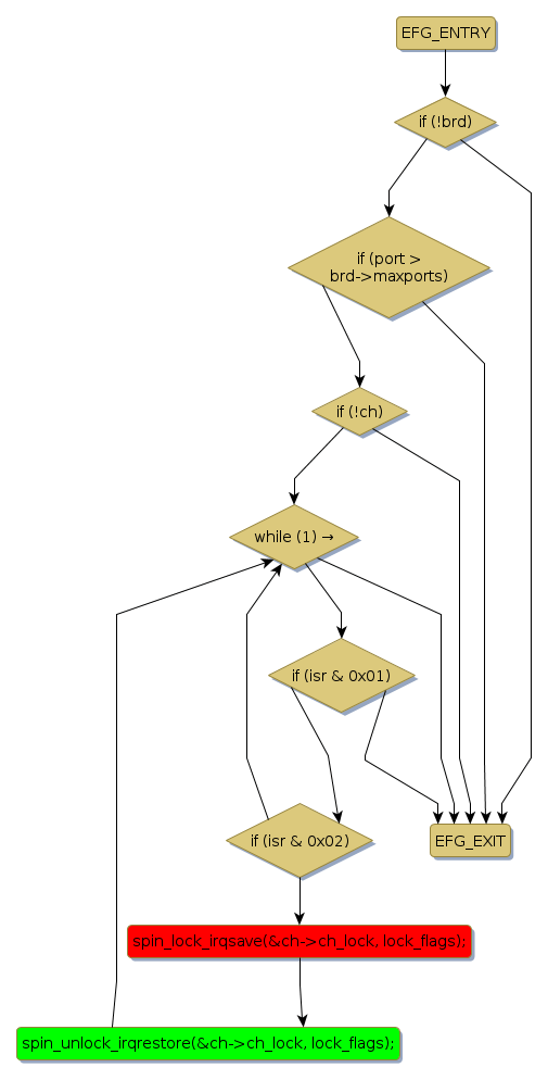
spin lock @ [20172+44+/linux-3.19-rc1/drivers/tty/serial/jsm/jsm_neo.c]
Instance Signature: ch_lock
|
The Matching Pair Graph:
|
|
Function Name
|
Control Flow Graph (CFG)
|
Events Flow Graph (EFG)
|
Source Correspondence
|
|
neo_parse_isr
|
|
|
[19082+13+/linux-3.19-rc1/drivers/tty/serial/jsm/jsm_neo.c]
|